成都艺术职业大学

211 | 985 | 双一流 | 艺术
四川省 本科 省重点 民办

9140

砺志尚美,躬行日新

028-69033333,82401111,82482222

http://www.cdartpro.cn/

图片

2020年成都艺术职业大学通高等学校高职教育单独考试招生章程

2022-06-22 01:58:27      分享至:

  一、总则

  为贯彻落实国务院考试招生制度改革意见,确保我校职业本科试点单独考试招生工作的顺利进行,维护学校和考生的合法权益,根据教育部和四川省有关规定,结合我校办学及招生工作实际,制定本招生章程。

  我校单独考试招生工作,严格实施阳光工程,全面公开招生信息,接受学校纪检部门和广大考生的全程监督,保障招生工作公平公正,规范有序地开展。

  二、学校概况

  (一)学校全称:成都艺术职业大学

  (二)办学性质:全日制民办普通高等学校

  (三)招生层次:本科院校的专科班

  (四)办学类型:本科层次职业学校

  三、组织保障

  学校高职单招工作遵循公平、公正、公开、程序规范、自我约束、社会监督的原则,严格实施招生“阳光工程”。

  高职单招工作接受省招考委、省教育厅和省教育考试院的指导和监督;接受社会各界的监督,在学校单独考试招生工作领导小组领导下进行。

  我校成立以校长为组长的单独招生工作领导小组,集体研究决定单独招生考试、录取过程中的重大问题。

  单独招生工作领导小组下设六个工作组:

  1.招生录取小组:负责汇总学校招生专业、计划,并提出建议,拟定考试办法,负责汇总有关单独招生资料,形成《成都艺术职业大学2020年单独招生考试方案》等文件,报学校审批并负责上报本校有关单独招生文件。负责单独招生宣传、报名、信息核准、报名资格审查、新生录取,办理录取手续等工作事宜。

  2.“单招”测试小组:负责按照四川省2020年“单招”考试的有关规定组织招生考试相关工作,包括组织文化考试、技能综合测试等。负责技能综合测试命题、试卷制作;负责考核试题、试卷的管理与保密,编排考场,负责组织考试、阅卷、评分;汇总文化考试、技能综合测试成绩审核与登录。

  3.纪检监察小组:负责制定相关保密制度和工作纪律要求,对招生录取全过程进行纪检监督,严格实施招生录取“阳光工程”,保证录取工作的公开、公正、公平。

  4.安全保障小组:负责招生考试及录取全过程秩序和安全保卫工作。

  5.宣传及网络信息保障小组:负责学校整体形象宣传和单招网络及落地宣传,学校网站确认,录取查询等网络维护和网络信息安全保障。

  6.后勤保障小组:负责校园环境美化、考生就餐保障和住宿联络。

  学校纪委对高职单招工作进行全过程全方位监督。

  四、报考条件和报名办法

  (一)已报名参加四川省2020年普通高考并取得14位考生号的考生。同时,考生还必须符合下列条件:

  1.遵守中华人民共和国宪法和法律。

  2.身心健康,报考我校的考生必须符合《普通高等学校招生体检工作指导意见》及有关补充规定。

  (二)2020年高职单招报名实行网上统一填报的方式,分网上报名和学校确认两个阶段。

  1.网上报名。

  符合报名条件的考生本人应于2020年3月5日8:00至3月20日18:00,登录四川省教育考试院网站(http//www.sceea.cn)按照网站上的报名要求,填报考生本人有关信息,并选择填报成都艺术职业大学(学校代码:5163)志愿。每个考生只能填报一个学校,须在上述规定时间内网上填报并提交确定。考生可在3月20日18:00前登录四川省教育考试院网站,修改填报志愿。逾期不再补报和修改填报志愿,因考生疏漏和失误造成的后果,由考生本人承担。

  2.学校确认。

  已在四川省教育考试院填报我校志愿的考生,应于2020年3月23日8:00至3月27日18:00,登录成都艺术职业大学网站(http//www.cdartpro.cn)上的“单独招生报名系统”进行报名确认和填报专业。学校确认工作一律在网上进行,不得采取现场确认方式。

  考生在登录我校网站进行报名确认时,须按报名系统提示首先确定报考类别:普高类、中职类,再进入各专业类填报具体专业,可以填报3个同大类专业志愿。

  报名确认、填报专业提交完成后,考生可通过网上报名系统查看《成都艺术职业大学 2020年单独招生考试报名表》,确认无误后,考试前一天来校现场打印。

  (三)资格审核

  1.考生的基础信息采用四川省教育考试院统一采集的信息。

  2.核准名单在学校网上公布,在公布名单内的考生,方可参加学校现场报名资格审查。

  3. 考生现场报名资格审查时间为(考试前一天,时间待定),地点成都艺术职业大学招生就业处。现场须提交以下材料:(1)《成都艺术职业大学2020年单独招生考试报名表》(现场打印,并贴照片)

  (2)考生身份证原件,并收取复印件一份(身份证必须为二代居民身份证,否则不得参加考试,临时身份证具有同等法律效力);

  (3)近期彩色免冠照片4 张(2寸);经县(区)、市招办盖章确认的“高考体检表”复印件),或县级以上医院的正式体检结果表;

  (4)考生均应签署《单独招生考生诚信承诺书》。

  (四)经学校资格审查合格考生须缴纳报名考试费130元/人后方可领取准考证,参加学校组织的考核。

  五、招生专业及计划

  成都艺术职业大学2020年单独招生计划4800名,其中面向中职毕业生招收2800名。具体招生专业及计划以四川省教育考试院统一公布为准。

  六、考试

  (一)考试时间

  1.文化考试时间:具体考试时间根据疫情防控进展情况另行通知。

  2.技能综合测试时间:具体考试时间根据疫情防控进展情况另行通知。

  考试地点:成都艺术职业大学(成都市新津县花源镇白云大道115号)

  (三)考试内容

  文化考试试题由省统一命制,分普高类、中职类,语文、数学、英语三科同堂分卷,每科满分100分,总分300分;技能综合测试满分200分。文化考试+技能综合测试总分共计500分。

  1.普高类考生:文化考试+技能综合测试。

  2.中职类考生:文化考试+技能综合测试。

  其各专业具体要求如下:

  1.普通高中报考非艺体类专业(建筑室内设计等):进行技能综合测试,主要考察学生的思想道德素质、科学与人文素质、健康素质、生活常识等内容,其目的是测试参考的学生应具备应知、应会的基本品质、基础知识、基本理论、基本方法的水平和分析问题、解决问题的能力,以及学生的职业能力倾向、专业学习的适应性、心理素质、分析与解决问题能力、职业道德、团队合作、特长等方面。

  2.中职报考非艺体类专业(建筑室内设计等):进行技能综合测试,着重测试专业基本技能。按照报考的专业类别要求,对中职考生相关专业基础知识、职业技能进行测试。部分专业笔试考试用绘图铅笔、三角板、橡皮擦、铅笔刀等绘画工具由考生自备。(见附件1)。

  3.普通高中、中职艺术设计类专业(美术等):着重测试绘画技能和艺术素养,测试术科(素描)。术科考试用绘图铅笔、橡皮擦、铅笔刀、透明胶带等绘画工具由考生自备。(见附件1)

  4.普通高中、中职表演艺术类考生(音乐表演等):着重测试音乐专业基础技能和艺术素养。(见附件1)

  5.普通高中、中职报考表演艺术类专业(舞蹈表演等):着重考察考生基本功测试、艺术素质和艺术表现力。考生自备舞蹈片段或组合、风格不限、自备伴奏带(限单曲、CD)。(见附件1)

  6.普通高中、中职广播影视类考生(影视编导等):着重考察考生编导基础、编导创作能力和艺术素养。(见附件1)

  7.普通高中、中职艺术类考生报考广播影视类(播音与主持等)专业:着重考察考生普通话基础、艺术素质和艺术表现力。考生自备作品(要求脱稿表达:现代诗歌、散文、寓言、台词、小说片断任选一种体裁)。(见附件1)

  9.普通高中、中职报考体育类专业(社会体育等):依据考生所报运动项目及运动等级或比赛成绩,按照国家运动等级评定标准或比赛成绩进行测试。考生须自带服装、运动鞋等必要用品。

  文化考试和技能综合测试的分数权重学校按1:1执行,分数不进行折算。考生成绩按文化考试、技能综合测试的原始成绩相加计算总分。

  七、录取

  (一)学校根据招生计划、参考人数及考试成绩的总体情况分普高类、中职类考生成绩按文化考试、技能综合测试的成绩相加计算总分划定录取控制线。

  (二)录取规则

  学校单独招生工作领导小组根据招生计划、考试人数和考试成绩的总体情况划定录取总分最低控制线。在达到最低控制线的考生中,分专业、按志愿顺序从高分到低分录取,若出现总分数相同,则按照文化成绩高低录取,若出现文化成绩分数也相同,则按照语文、数学、外语顺序,单科成绩高低录取。由学校单独招生工作领导小组确定拟录取名单,若该专业第一志愿未录取满额,则从未录取且填报有专业服从调配志愿的考生中按照以上原则从高分到低分的原则进行录取。

  拟录取考生名单(时间待定)我校网站公示。

  申请免试考生应正常参加我校的高职单招考试。

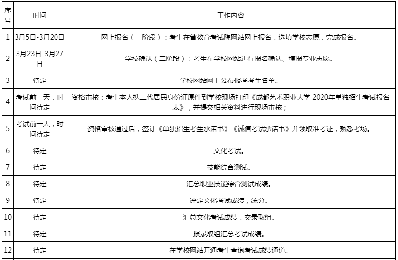
  八、时间安排

  2020年成都艺术职业大学单独招生考试时间安排表

111.png

222.png

  九、新生注册和复查

  经我校单独招生录取的考生,须在录取通知书上规定的时间到校注册。逾期未注册者,取消入学资格。

  新生入学后,学校将认真进行复查,对不符合报名条件或有徇私舞弊、弄虚作假等行为的,取消考生被录取资格、入学资格及学籍。

  十、其他事宜

  (一)考生参加单独招生考试的交通、食宿等费用自理。

  (二)考生被学校正式录取后,与普通高考新生享受同等待遇。考生被学校正式录取后,不再参加普通高考或对口招生考试。

  (三)凡参加我校单独招生并被录取的学生不能转学,不能跨大类转专业。

  (四)若单独招生计划未能完成,则将未完成的计划转为面向四川省的普通专科招生计划。

  (五)录取过程中若出现专业计划和计划类别不平衡,学校可根据实际报考学生情况在计划范围内平衡专业计划及计划类别。

  (六)我校单独招生录取工作没有委托任何中介机构。

  本章程由成都艺术职业大学负责解释。

  学校单独招生的负责部门及联系方式

  联系部门:招生就业处 教务处

  通信地址:成都市新津县花源镇白云路115号

  邮政编码:611433纪检监督电话:028-82482555

  咨询电话:028-82401111、82482222、82483188(传真)(招生就业处)

  028-82481175(教务处)

  学校及报名网址:www.cdartpro.cn

  附件:成都艺术职业大学2020年单独招生技能综合测试《测试大纲(要点)》

技能综合测试

序号

考生类别

参加测试的专业

技能综合测试大纲(要点)

1

普高类、

中职类考生

建筑室内设计、家具设计与制造、园林工程技术、城乡规划、服装设计与工艺、空中乘务、广告策划与营销、软件技术、数字媒体应用技术、动漫制作技术、工程造价、建筑设计、建筑工程技术、连锁经营管理、酒店管理、新闻采编与制作、财务管理、市场营销、城市轨道交通运营管理、公共文化服务与管理、电子商务、会计信息管理、计算机应用技术、建筑装饰工程技术、汽车检测与维修技术、民航运输、幼儿发展与健康管理、文化创意与策划

普高报考各类专业:进行技能综合测试,主要考察学生的思想道德素质、科学与人文素质、健康素质、生活常识等内容,其目的是测试参考的学生应具备应知、应会的基本品质、基础知识、基本理论、基本方法的水平和分析问题、解决问题的能力,以及学生的职业能力倾向、专业学习的适应性、心理素质、分析与解决问题能力、职业道德、团队合作、特长等方面。

中职报考各类专业:着重测试专业基本技能。按照报考的专业类别要求,对中职考生相关专业基础知识、职业技能进行测试。部分专业笔试考试用绘图铅笔、三角板、橡皮擦、铅笔刀等绘画工具由考生自备。

技能综合测试


考生类别

参加测试的专业类别及专业

技能综合测试大纲(要点)

2

普通高中、中职设计类考生

艺术 设计类

环境艺术设计、室内艺术设计、产品艺术设计、服装与服饰设计、广告设计与制作、影视动画、数字媒艺术设计、艺术设计、美术、动漫设计

普通高中、中职报考艺术设计类(美术)专业:着重测试绘画技能和艺术素养,测试术科(素描)。术科考试用绘图铅笔、橡皮擦、铅笔刀、透明胶带等绘画工具由考生自备。

3

普通高中、

中职音乐舞蹈类考生

表演 艺术类

音乐表演(分钢琴、声乐美声唱法、声乐民族唱法、流行演唱四类分别考核)

音乐教育

普通高中、中职报考表演艺术类(音乐)考生:着重测试音乐专业基础技能和艺术素养。

舞蹈表演、体育艺术表演

普通高中、中职报考表演艺术类(舞蹈)专业:着重考察考生基本功测试、艺术素质和艺术表现力。考生自备舞蹈片段或组合、风格不限、自备伴奏带(限单曲、U盘)。

4

普通高中

中职广播影视类考生

广播 影视类

播音与主持、影视编导

普通高中、中职的广播影视类(影视编导)考生:着重考察考生编导基础、编导创作能力和艺术素养。

普通高中、中职艺术类考生报考广播影视类(播音与主持)专业:着重考察考生普通话基础、艺术素质和艺术表现力。考生自备作品(要求脱稿表达:现代诗歌、散文、寓言、台词、小说片断任选一种体裁)。

5

普通高中、

中职体育类考生

体育类

社会体育、休闲体育

普通高中、中职报考的体育专业:依据考生所报运动项目及运动等级或比赛成绩,按照国家运动等级评定标准或比赛成绩进行测试。考生须自带服装、运动鞋等必要用品。


2020年成都艺术职业大学通高等学校高职教育单独考试招生章程

2022-06-22 01:58:27

  一、总则

  为贯彻落实国务院考试招生制度改革意见,确保我校职业本科试点单独考试招生工作的顺利进行,维护学校和考生的合法权益,根据教育部和四川省有关规定,结合我校办学及招生工作实际,制定本招生章程。

  我校单独考试招生工作,严格实施阳光工程,全面公开招生信息,接受学校纪检部门和广大考生的全程监督,保障招生工作公平公正,规范有序地开展。

  二、学校概况

  (一)学校全称:成都艺术职业大学

  (二)办学性质:全日制民办普通高等学校

  (三)招生层次:本科院校的专科班

  (四)办学类型:本科层次职业学校

  三、组织保障

  学校高职单招工作遵循公平、公正、公开、程序规范、自我约束、社会监督的原则,严格实施招生“阳光工程”。

  高职单招工作接受省招考委、省教育厅和省教育考试院的指导和监督;接受社会各界的监督,在学校单独考试招生工作领导小组领导下进行。

  我校成立以校长为组长的单独招生工作领导小组,集体研究决定单独招生考试、录取过程中的重大问题。

  单独招生工作领导小组下设六个工作组:

  1.招生录取小组:负责汇总学校招生专业、计划,并提出建议,拟定考试办法,负责汇总有关单独招生资料,形成《成都艺术职业大学2020年单独招生考试方案》等文件,报学校审批并负责上报本校有关单独招生文件。负责单独招生宣传、报名、信息核准、报名资格审查、新生录取,办理录取手续等工作事宜。

  2.“单招”测试小组:负责按照四川省2020年“单招”考试的有关规定组织招生考试相关工作,包括组织文化考试、技能综合测试等。负责技能综合测试命题、试卷制作;负责考核试题、试卷的管理与保密,编排考场,负责组织考试、阅卷、评分;汇总文化考试、技能综合测试成绩审核与登录。

  3.纪检监察小组:负责制定相关保密制度和工作纪律要求,对招生录取全过程进行纪检监督,严格实施招生录取“阳光工程”,保证录取工作的公开、公正、公平。

  4.安全保障小组:负责招生考试及录取全过程秩序和安全保卫工作。

  5.宣传及网络信息保障小组:负责学校整体形象宣传和单招网络及落地宣传,学校网站确认,录取查询等网络维护和网络信息安全保障。

  6.后勤保障小组:负责校园环境美化、考生就餐保障和住宿联络。

  学校纪委对高职单招工作进行全过程全方位监督。

  四、报考条件和报名办法

  (一)已报名参加四川省2020年普通高考并取得14位考生号的考生。同时,考生还必须符合下列条件:

  1.遵守中华人民共和国宪法和法律。

  2.身心健康,报考我校的考生必须符合《普通高等学校招生体检工作指导意见》及有关补充规定。

  (二)2020年高职单招报名实行网上统一填报的方式,分网上报名和学校确认两个阶段。

  1.网上报名。

  符合报名条件的考生本人应于2020年3月5日8:00至3月20日18:00,登录四川省教育考试院网站(http//www.sceea.cn)按照网站上的报名要求,填报考生本人有关信息,并选择填报成都艺术职业大学(学校代码:5163)志愿。每个考生只能填报一个学校,须在上述规定时间内网上填报并提交确定。考生可在3月20日18:00前登录四川省教育考试院网站,修改填报志愿。逾期不再补报和修改填报志愿,因考生疏漏和失误造成的后果,由考生本人承担。

  2.学校确认。

  已在四川省教育考试院填报我校志愿的考生,应于2020年3月23日8:00至3月27日18:00,登录成都艺术职业大学网站(http//www.cdartpro.cn)上的“单独招生报名系统”进行报名确认和填报专业。学校确认工作一律在网上进行,不得采取现场确认方式。

  考生在登录我校网站进行报名确认时,须按报名系统提示首先确定报考类别:普高类、中职类,再进入各专业类填报具体专业,可以填报3个同大类专业志愿。

  报名确认、填报专业提交完成后,考生可通过网上报名系统查看《成都艺术职业大学 2020年单独招生考试报名表》,确认无误后,考试前一天来校现场打印。

  (三)资格审核

  1.考生的基础信息采用四川省教育考试院统一采集的信息。

  2.核准名单在学校网上公布,在公布名单内的考生,方可参加学校现场报名资格审查。

  3. 考生现场报名资格审查时间为(考试前一天,时间待定),地点成都艺术职业大学招生就业处。现场须提交以下材料:(1)《成都艺术职业大学2020年单独招生考试报名表》(现场打印,并贴照片)

  (2)考生身份证原件,并收取复印件一份(身份证必须为二代居民身份证,否则不得参加考试,临时身份证具有同等法律效力);

  (3)近期彩色免冠照片4 张(2寸);经县(区)、市招办盖章确认的“高考体检表”复印件),或县级以上医院的正式体检结果表;

  (4)考生均应签署《单独招生考生诚信承诺书》。

  (四)经学校资格审查合格考生须缴纳报名考试费130元/人后方可领取准考证,参加学校组织的考核。

  五、招生专业及计划

  成都艺术职业大学2020年单独招生计划4800名,其中面向中职毕业生招收2800名。具体招生专业及计划以四川省教育考试院统一公布为准。

  六、考试

  (一)考试时间

  1.文化考试时间:具体考试时间根据疫情防控进展情况另行通知。

  2.技能综合测试时间:具体考试时间根据疫情防控进展情况另行通知。

  考试地点:成都艺术职业大学(成都市新津县花源镇白云大道115号)

  (三)考试内容

  文化考试试题由省统一命制,分普高类、中职类,语文、数学、英语三科同堂分卷,每科满分100分,总分300分;技能综合测试满分200分。文化考试+技能综合测试总分共计500分。

  1.普高类考生:文化考试+技能综合测试。

  2.中职类考生:文化考试+技能综合测试。

  其各专业具体要求如下:

  1.普通高中报考非艺体类专业(建筑室内设计等):进行技能综合测试,主要考察学生的思想道德素质、科学与人文素质、健康素质、生活常识等内容,其目的是测试参考的学生应具备应知、应会的基本品质、基础知识、基本理论、基本方法的水平和分析问题、解决问题的能力,以及学生的职业能力倾向、专业学习的适应性、心理素质、分析与解决问题能力、职业道德、团队合作、特长等方面。

  2.中职报考非艺体类专业(建筑室内设计等):进行技能综合测试,着重测试专业基本技能。按照报考的专业类别要求,对中职考生相关专业基础知识、职业技能进行测试。部分专业笔试考试用绘图铅笔、三角板、橡皮擦、铅笔刀等绘画工具由考生自备。(见附件1)。

  3.普通高中、中职艺术设计类专业(美术等):着重测试绘画技能和艺术素养,测试术科(素描)。术科考试用绘图铅笔、橡皮擦、铅笔刀、透明胶带等绘画工具由考生自备。(见附件1)

  4.普通高中、中职表演艺术类考生(音乐表演等):着重测试音乐专业基础技能和艺术素养。(见附件1)

  5.普通高中、中职报考表演艺术类专业(舞蹈表演等):着重考察考生基本功测试、艺术素质和艺术表现力。考生自备舞蹈片段或组合、风格不限、自备伴奏带(限单曲、CD)。(见附件1)

  6.普通高中、中职广播影视类考生(影视编导等):着重考察考生编导基础、编导创作能力和艺术素养。(见附件1)

  7.普通高中、中职艺术类考生报考广播影视类(播音与主持等)专业:着重考察考生普通话基础、艺术素质和艺术表现力。考生自备作品(要求脱稿表达:现代诗歌、散文、寓言、台词、小说片断任选一种体裁)。(见附件1)

  9.普通高中、中职报考体育类专业(社会体育等):依据考生所报运动项目及运动等级或比赛成绩,按照国家运动等级评定标准或比赛成绩进行测试。考生须自带服装、运动鞋等必要用品。

  文化考试和技能综合测试的分数权重学校按1:1执行,分数不进行折算。考生成绩按文化考试、技能综合测试的原始成绩相加计算总分。

  七、录取

  (一)学校根据招生计划、参考人数及考试成绩的总体情况分普高类、中职类考生成绩按文化考试、技能综合测试的成绩相加计算总分划定录取控制线。

  (二)录取规则

  学校单独招生工作领导小组根据招生计划、考试人数和考试成绩的总体情况划定录取总分最低控制线。在达到最低控制线的考生中,分专业、按志愿顺序从高分到低分录取,若出现总分数相同,则按照文化成绩高低录取,若出现文化成绩分数也相同,则按照语文、数学、外语顺序,单科成绩高低录取。由学校单独招生工作领导小组确定拟录取名单,若该专业第一志愿未录取满额,则从未录取且填报有专业服从调配志愿的考生中按照以上原则从高分到低分的原则进行录取。

  拟录取考生名单(时间待定)我校网站公示。

  申请免试考生应正常参加我校的高职单招考试。

  八、时间安排

  2020年成都艺术职业大学单独招生考试时间安排表

111.png

222.png

  九、新生注册和复查

  经我校单独招生录取的考生,须在录取通知书上规定的时间到校注册。逾期未注册者,取消入学资格。

  新生入学后,学校将认真进行复查,对不符合报名条件或有徇私舞弊、弄虚作假等行为的,取消考生被录取资格、入学资格及学籍。

  十、其他事宜

  (一)考生参加单独招生考试的交通、食宿等费用自理。

  (二)考生被学校正式录取后,与普通高考新生享受同等待遇。考生被学校正式录取后,不再参加普通高考或对口招生考试。

  (三)凡参加我校单独招生并被录取的学生不能转学,不能跨大类转专业。

  (四)若单独招生计划未能完成,则将未完成的计划转为面向四川省的普通专科招生计划。

  (五)录取过程中若出现专业计划和计划类别不平衡,学校可根据实际报考学生情况在计划范围内平衡专业计划及计划类别。

  (六)我校单独招生录取工作没有委托任何中介机构。

  本章程由成都艺术职业大学负责解释。

  学校单独招生的负责部门及联系方式

  联系部门:招生就业处 教务处

  通信地址:成都市新津县花源镇白云路115号

  邮政编码:611433纪检监督电话:028-82482555

  咨询电话:028-82401111、82482222、82483188(传真)(招生就业处)

  028-82481175(教务处)

  学校及报名网址:www.cdartpro.cn

  附件:成都艺术职业大学2020年单独招生技能综合测试《测试大纲(要点)》

技能综合测试

序号

考生类别

参加测试的专业

技能综合测试大纲(要点)

1

普高类、

中职类考生

建筑室内设计、家具设计与制造、园林工程技术、城乡规划、服装设计与工艺、空中乘务、广告策划与营销、软件技术、数字媒体应用技术、动漫制作技术、工程造价、建筑设计、建筑工程技术、连锁经营管理、酒店管理、新闻采编与制作、财务管理、市场营销、城市轨道交通运营管理、公共文化服务与管理、电子商务、会计信息管理、计算机应用技术、建筑装饰工程技术、汽车检测与维修技术、民航运输、幼儿发展与健康管理、文化创意与策划

普高报考各类专业:进行技能综合测试,主要考察学生的思想道德素质、科学与人文素质、健康素质、生活常识等内容,其目的是测试参考的学生应具备应知、应会的基本品质、基础知识、基本理论、基本方法的水平和分析问题、解决问题的能力,以及学生的职业能力倾向、专业学习的适应性、心理素质、分析与解决问题能力、职业道德、团队合作、特长等方面。

中职报考各类专业:着重测试专业基本技能。按照报考的专业类别要求,对中职考生相关专业基础知识、职业技能进行测试。部分专业笔试考试用绘图铅笔、三角板、橡皮擦、铅笔刀等绘画工具由考生自备。

技能综合测试


考生类别

参加测试的专业类别及专业

技能综合测试大纲(要点)

2

普通高中、中职设计类考生

艺术 设计类

环境艺术设计、室内艺术设计、产品艺术设计、服装与服饰设计、广告设计与制作、影视动画、数字媒艺术设计、艺术设计、美术、动漫设计

普通高中、中职报考艺术设计类(美术)专业:着重测试绘画技能和艺术素养,测试术科(素描)。术科考试用绘图铅笔、橡皮擦、铅笔刀、透明胶带等绘画工具由考生自备。

3

普通高中、

中职音乐舞蹈类考生

表演 艺术类

音乐表演(分钢琴、声乐美声唱法、声乐民族唱法、流行演唱四类分别考核)

音乐教育

普通高中、中职报考表演艺术类(音乐)考生:着重测试音乐专业基础技能和艺术素养。

舞蹈表演、体育艺术表演

普通高中、中职报考表演艺术类(舞蹈)专业:着重考察考生基本功测试、艺术素质和艺术表现力。考生自备舞蹈片段或组合、风格不限、自备伴奏带(限单曲、U盘)。

4

普通高中

中职广播影视类考生

广播 影视类

播音与主持、影视编导

普通高中、中职的广播影视类(影视编导)考生:着重考察考生编导基础、编导创作能力和艺术素养。

普通高中、中职艺术类考生报考广播影视类(播音与主持)专业:着重考察考生普通话基础、艺术素质和艺术表现力。考生自备作品(要求脱稿表达:现代诗歌、散文、寓言、台词、小说片断任选一种体裁)。

5

普通高中、

中职体育类考生

体育类

社会体育、休闲体育

普通高中、中职报考的体育专业:依据考生所报运动项目及运动等级或比赛成绩,按照国家运动等级评定标准或比赛成绩进行测试。考生须自带服装、运动鞋等必要用品。